阳春三月青春起航,百企送岗古城扬帆!为着力满足高校毕业生等青年群体的就业创业需求,助力重点企业招才引智,2023年西安市春季大型人才招聘会暨高校毕业生专场招聘会即将开启!本周六,省体育场,我们不见不散。
  活动主题
  2023年西安市春季大型人才招聘会暨高校毕业生专场招聘会
  组织机构
  主办单位:
  西安市人力资源和社会保障局
  西安市工业和信息化局
  西安市商务局
  西安市退役军人事务局
  西安市国有资产监督管理委员会
  西安市总工会
  西安市妇女联合会
  西安市残疾人联合会
  中共西安市碑林区委
  西安市碑林区人民政府
  承办单位:
  西安市人才服务中心
  西安市就业服务中心
  西安市职业介绍服务中心
  中共西安市碑林区委人才工作领导小组办公室
  西安市碑林区人力资源和社会保障局
  协办单位:
  各区县、开发区人社部门
  西安地区相关高校就业指导中心
  碑林区长安路街道办事处
  碑林环大学创新产业带管委会
  西安人力资源服务行业协会
  秦云就业小程序
  西安市人才网
  陕西新才网络技术股份有限公司
  西安家庭服务业协会
  支付宝
  第一人才网
  媒体支持:
陕西广电融媒体集团(台)新闻中心起点新闻
  西安广播电视台(集团)
  西安报业传媒集团
  华商传媒集团
  现场招聘会时间
  2023年3月25日(星期六)14:00-18:00
  现场招聘会地点
  陕西省体育场东门里广场
  公交:乘坐12路/605路/26路/教育专线/521路/224路/701路/31路至省体育场公交站。
  地铁:乘坐地铁2号线至体育场地铁站A口。
  
  服务对象
  我市应往届高校毕业生、各类人才及其他有就创业需求的人员。
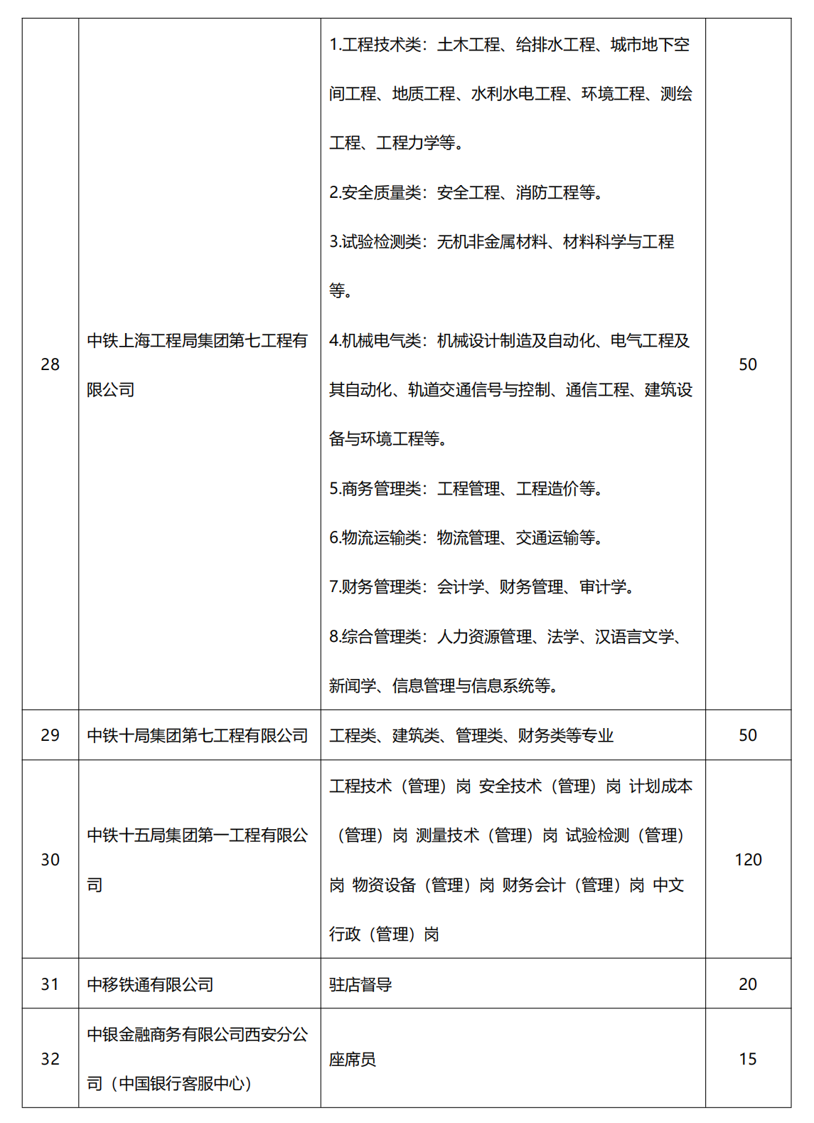
  参会单位和岗位信息
  
  
  
  
  
  
  
  
  
  
  
  
  
  
  
  
  
  
  
  
  
  
  
  
  
  
  
  
  
  
  
  
  
  
  
  
  求职者参会方式
  本次活动采取现场招聘会+线上招聘会+直播带岗的方式同步开展,无法现场参会的小伙伴可以通过以下平台云参会,三个通道找到心仪岗位的几率更大哦。
  (一)线上招聘会平台
  1.猫头英云人才市场
  参会网址:https://blyrc.cnxincai.com
  2.猎聘
  参会网址:https://www.liepin.com/city-xian/
  3.前程无忧网
  参会网址:https://www.51job.com/xian/
  4.显摆招聘网
  参会网址:https://www.xbjob.com/zphnet/c_show-id_716.html
  5.智联招聘
  参会网址:https://www.xasblq.zhaopin.com
(二)直播带岗平台
  1.陕西电视台起点新闻
  
  2.西安电视台
  
  
  
  3.华商报
  
  
  
  4.猫头英云人才市场
  
 